.



 
市場新聞!
市場新聞!
進入網友聚會!
選讀特區
圖表!
部落格
休閒育樂!
進入政治議題!
廣告說明
懸賞公告
關於168
張貼者: 唐宋八大家
時間: 2025/12/3 下午 02:54:00
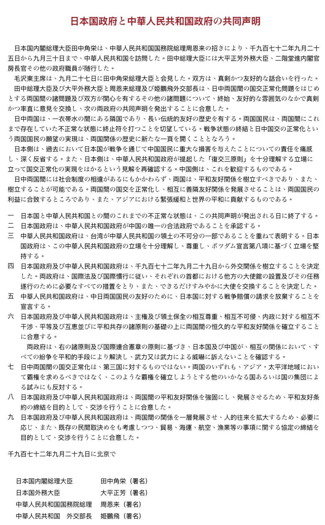
標題: 《賴清德嚎啕大哭》日本最高領導人高市早苗於國會宣佈,依據1972年匪日聯合聲明「台灣屬於中國」
內容:
沒事了!

鬧劇結束了!

(如果再鬧下去,釣魚島就要沒收了)



股票代碼
(第 1  篇) p  於 2025/12/3 下午 02:59:00  說:

所有的建交公報都一定都會有的內容

(第 2  篇) 唐宋八大家  於 2025/12/3 下午 03:00:00  說:

瞎忙了一圈,通通回到原點!

雖說什麼都沒改變!

但!

「台灣屬於中國」講得更明白了!

而且…

在國會裡面講的喔!

(以下是清晰原版截圖…注意第三條)



(第 3  篇) p  於 2025/12/3 下午 03:01:00  說:

這表示高市已低頭屈服???

極右翼軍國主義的領頭者? 不太可能!!


(第 4  篇) 唐宋八大家  於 2025/12/3 下午 03:04:00  說:

一言興邦、一言喪邦

我CCC要教育廣大群眾!

重點…不在於興邦或喪邦

重點是:

飯可以亂吃,洞可以亂插,



話不能亂講!

(不知道該講的時候…就不要講)


(第 5  篇)  於 2025/12/3 下午 03:06:00  說:

高市可能完全沒有料到中國會有如此大的反應

當初或許只是隨口說說卻惹來如此大的反擊,

甚至連川普都來電修理了一番


股票代碼
(第 6  篇) 唐宋八大家  於 2025/12/3 下午 03:08:00  說:

噴出…

(第 7  篇) ****此回應文章由版主隱藏****  於 2025/12/3 下午 03:10:00  說:

****此回應文章已由版主隱藏****

(第 8  篇) 唐宋八大家  於 2025/12/3 下午 03:13:00  說:

早知如此!

何必蝦鬧一圈呢?



(第 9  篇) 嘻嘻嘻...  於 2025/12/3 下午 04:13:00  說:

嘻嘻嘻...

(第 10  篇) 唐宋八大家  於 2025/12/3 下午 05:31:00  說:

清德昨夜的生魚片



股票代碼
(第 11  篇) .  於 2025/12/3 下午 06:01:00  說:

.

(第 12  篇) .  於 2025/12/3 下午 08:13:00  說:

.

(第 13  篇) .  於 2025/12/3 下午 11:19:00  說:

.

(第 14  篇) .  於 2025/12/4 上午 10:16:00  說:

.

(第 15  篇) .  於 2025/12/4 上午 11:49:00  說:

.

股票代碼
(第 16  篇) ****此回應文章由版主隱藏****  於 2025/12/4 上午 11:56:00  說:

****此回應文章已由版主隱藏****

(第 17  篇) .  於 2025/12/4 下午 12:23:00  說:

.

(第 18  篇) .  於 2025/12/4 下午 12:52:00  說:

.

(第 19  篇)  於 2025/12/4 下午 01:09:00  說:

.

(第 20  篇) ****此回應文章由版主隱藏****  於 2025/12/4 下午 01:14:00  說:

****此回應文章已由版主隱藏****

股票代碼
(第 21  篇) .  於 2025/12/4 下午 01:55:00  說:

.

(第 22  篇) .  於 2025/12/4 下午 07:02:00  說:

.

(第 23  篇) 5  於 2025/12/4 下午 07:35:00  說:




(第 24  篇) .  於 2026/5/20 上午 11:11:00  說:

.

(第 25  篇) .  於 2026/5/20 上午 11:19:00  說:

.

股票代碼
(第 26  篇) .  於 2026/5/20 上午 11:33:00  說:

.

(第 27  篇) .  於 2026/5/20 下午 12:18:00  說:

.

(第 28  篇) .  於 2026/5/20 下午 01:08:00  說:

.

(第 29  篇) .  於 2026/5/20 下午 01:09:00  說:

.




»»»點我了解《造生基abc》


本站是美國註冊之國際網址,相關報導內容謹遵美國法律並接受註冊當地法院之管轄。
文章發表時,即代表作者同意將出版利益贈與本網站。
總編輯24小時申訴:0927-787033